22/02/2024 | Yazar: Burak Altınok
Rusya’da neler olduğunu Centre T’den Yan Dvorkin’le konuştuk. Rus Psikiyatristler Derneği’nin sonradan yayından kaldırdığı raporunda, ‘onarım terapisi’ işkencesi yüceltiliyor.
Fotoğraf: Rusya’da LGBTİ+ hakları için eylemde bir gösterici gözaltına alınıyor, 2019
“Devlet; cinsiyet, ırk, milliyet, dil, köken, malvarlığı ve makam, ikamet yeri, dini tutum, görüş, toplumsal birliklere mensubiyet, ayrıca diğer durumlarına bakmaksızın insan ve vatandaş hak ve özgürlüklerinin eşitliğini güvence altına alır. Sosyal, ırkı, milli, dil veya dini mensubiyet niteliğine göre, vatandaşların haklarının herhangi bir şekilde sınırlandırılması yasaktır.” - RUSYA FEDERASYONU ANAYASASI - M:19/2
Rusya Federasyonu Anayasası 19. maddeyle vatandaşının hak ve özgürlüklerini korurken, Rusya hükümeti Temmuz 2023’te “cinsiyet değiştirme” ameliyatını yasakladı.
İlk olarak Rus Parlamentosu’nun alt meclisi olan ‘Duma’da oylamaya sunulan ve oybirliğiyle kabul edilen yasa tasarısı, Rusya devlet başkanı Vladimir Putin’in de imzasıyla yasalaştı. Yasa, sağlık çalışanlarının translara -hormon terapisi dahil- cinsiyet uyum süreci için planlanmış tıbbi müdahaleleri yasaklıyor.
Yasayla birlikte getirilen kısıtlamalar şu şekilde:
· Evli çiftlerde eşlerden biri veya her ikisinin geçmişte cinsiyet değiştirdiyse evlilik iptal edilir
· Cinsiyet değişikliği geçiren bireylerin evlat edinmesi ve edinilmesinin engellenmesi
· Nüfus müdürlüklerinin cinsiyet değişikliğine ilişkin tıbbi sertifikalara dayanarak resmî belgelerde değişiklik yapmasının yasaklanması
Alt Meclis Başkanı Vyaçeslav Volodin konuyla ilgili “Bu karar vatandaşlarımızı ve çocuklarımızı koruyor” derken, uzmanlar yasağın merdiven altı operasyon merkezlerini ortaya çıkartacağını ve ölümcül sonuçlara neden olabileceğine dikkat çekiyor.
Rusya’daki kuruluşlar ne diyor?
Rusya’daki transların hayatını kolaylaştırmak için kurulan ve bağışlarla ayakta kaldığını açıklayan Centre T (T Merkezi)’nin Başkanı Yan Dvorkin KaosGL.org’a konuştu. Yasayı “zalim ve baskıcı” olarak tanımlayan Dvorkin, yasayla birlikte transların psikolojilerinin olumsuz etkilendiğini açıkladı. Dvorkin, “Yasayla birlikte trans kişilere yönelik şiddet de arttı. Kimliklerini değiştiremeyen translar, güvenli bir iş bulamıyor veya tıbbi yardım alamıyor. Dolayısıyla da kendini toplumdan dışlanmış hissediyor. Ayrıca birçok trans da kimliklerinin iptal edileceği korkusuyla yaşıyor” dedi.
‘Geleneksel değer’ politikası
Rus hükümetinin yenilikçi ve faydalı üretimlerden ziyade “geleneksel değerler” için mücadele ettiğini bildiren Dvorkin, LGBTQ+ bireyler başta olmak üzere devletin ‘sakıncalı’ gördüğü kesimleri baskı altına almaya çalıştığını söyledi. Dvorkin bu durumu şu sözlerle açıkladı:
“LGBTQ kişiler hükümet tarafından ülke içinde "batılı değerlerin temsilcileri" olarak lanse ediliyor. Toplum, bu “iç düşmana” zulmetmek, onun öfkesini, yaşam standardına ilişkin memnuniyetsizliğini ve bu insanlara karşı uzun, anlamsız savaşını ortadan kaldırmak için birleşmeye zorlanıyor. Bu totaliter devletin tipik davranışıdır. Rusya oldukça homofobik olduğu için LGBTQ+ bireyleri hedef almanın iyi bir fikir olduğunu düşünüyorlar. Örneğin, geçtiğimiz günlerde polis kişisel bir girişim olarak gökkuşağı resmi olan küpeler nedeniyle bir kızı 5 gün boyunca tutukladı. Sıradan bir gökkuşağı, 6 renkli bile değil. İnsanlar çok sayıda ihbar mektubu yazıyor. Birisi sizin LGBT+ bireye benzediğinizi düşünürse sokakta dövülebilirsiniz. Durum her geçen gün daha da kötüleşiyor.”
“Kısıtlamaların amacı insanları kontrol etmek”
Yan Dvorkin, yasada geçen “hormon ilaçlarının tedavi amaçlı kullanımı” başlığına dikkat çekti:
“Yasa, cinsiyet değişikliğini yasaklamanın yanı sıra interseks çocuklara yönelik tıbbi müdahale hakkını da yasallaştırıyor. Henüz bedeni hakkında seçim yapamadığı bir yaşta, çocuğun cinsiyetine yönelik ameliyatı ve hormon tedavisini yasalaştırıyor ama yetişkin insanların cinsiyetini değiştirmesine izin verilmiyor. Bu yasanın, kısıtlamaların temel nedeni insanlara korku aşılamak ve insanların kendi bedenlerini kontrol etme hakkından mahrum etmektir. Bu çok saçma ve acımasız.”
“Rapor çelişkilerle dolu”
Rus Psikiyatristler Birliği’nin yayımladığı raporla ilgili birçok tartışmanın olduğunu açıklayan Dvorkin, raporu ‘çelişkili’ olarak tanımladı. Dvorkin, “Raporda ‘onarım terapisi’ bir tedavi yöntemi olarak sunulmaya çalışılıyor gibi geldi ama eylem planının ve diğer ayrıntıların pratikte nasıl uygulanacağını bilmiyorum. Raporda imzası olan doktorların da yazılanları anladıklarından emin değilim çünkü rapor gerçekten çelişkilerle dolu ve zaten yayımlandıktan kısa bir süre sonra da kaldırıldı. Her ne olduysa tüm bu yaşanan süreç trans bireyleri çok korkuttu ve panik yaşattı” dedi.
“İnsanların sağlığı tehlikede”
İlaçlara legal yoldan erişiminin yasaklanmasın beraberinde çeşitli riskleri de getirdiğini söyleyen Dvorkin, hormon tedavisi gören insanların ilaçlara ulaşmak için güvenli olmayan yollar izlemesinin ciddi sağlık sorunları oluşturabileceğini söylüyor:
“Hormon tedavisinin bir doktor tarafından uygulanamaması durumunda translar “kendi kendine reçete edilen hormon tedavisi”ne başvurabiliyorlar. Bu bir terimdir ve ilaçların internet aracılığıyla kişiler arasında aktarımına denir. Güvenli ortamlarda üretildiği belli olmadan elden alınan ilaçlar veya evde hazırlanan ilaçlar da olabiliyor. Bu durum çok tehlikelidir ve ciddi sağlık sorunlarına yol açabilir.”
Yasanın yürürlüğe girmesiyle birlikte, çalışmalarının başladığı ilk günden kat ve kat kötü hale geldiğini belirten Dvorkin, “Biz ve diğer trans örgütleri, transların güvenebilecekleri ve yetkin doktorlara erişebilmesi için yıllardır mücadeleler veriyoruz ve aslında çok iyi bir yol da kat etmiştik. Trans bireyler indirimli şekilde doktorlara erişebiliyordu ancak geldiğimiz konumda insanlar hormon ilaçlarını yasa dışı yollarla satın almak zorunda kalıyorlar. Bu da yakalanma durumunda cezai işlemlerle karşı karşıya kalma risklerini arttırıyor” dedi.
Raporda neler var?
“Heteroseksüelliğe Geri Döndürme” Girişimleri
Rus Psikiyatristler Derneği (ROP), “cinsel kimlik bozukluğu” adıyla bir rapor yayımladı. Raporda “cinsel kimlik bozukluğu” kavramı ısrarla vurgulanırken, tanı alan yetişkin Ruslara tıbbi bakım sağlanması ile ilgili öneriler yer aldı. 29 Aralık 2023 tarihinde yayımlanan rapor, Rus Psikiyatristler Derneğinin internet sitesinden kısa bir süre sonra kaldırılsa da KaosGL.org rapora ulaştı.
Raporda cinsiyet değiştirme yasağına da yer verildi:
Raporun 24. Sayfasında “Madde 451: “Bir Kişinin Cinsiyetini Değiştirme Yasağı” başlığı altında gelişim bozuklukları, genital bölgede yaşanan rahatsızlıkların tedavisinde komisyon kararıyla tedavi görülebileceği de eklenmiş. Yani gerçekten bir rahatsızlığınız varsa herhangi bir yasağa tabi değilsiniz. Bu da tüm bu yasakların translara karşı yapıldığının bir göstergesi.
Raporun 25. sayfasında ise karardan önce ameliyat olmuş kişilerin tedavisinin aksamayacağı yazıyor.
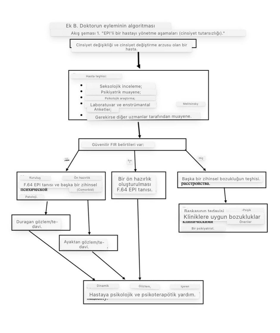
Üç yolun ikisi ‘onarım terapisine’ çıkıyor!
Tedavi başladıktan sonra doktorların izlemesi gereken yolların hepsi psikiyatriste çıkıyor. Buna göre “cinsiyet değiştirmek” isteyen bir hasta geldiğinde doktorlar önce teşhis koymalı, FIR belirtileri var ise çeşitli testler ile EPI tanısı koymalı ve gözlemlemeli. Gözlem sürecinde de “onarım tedavisi” denilen psikoterapötik işlemler yapılmalı.
“Bir erkek olmalı…”
Raporda tedavi sürecinde translara yapılacak testlere de yer verildi. Testlerden birinde ideal erkeğin nasıl olması gerektiğine dair sorular yer aldı.
10 ruh sağlığı kurumu Türkiye’den dünyaya seslenmişti
Türk Psikiyatri Derneği (TPD), İstanbul Tabip Odası (İTO), Travma Çalışmaları Derneği (TÇD), Toplumsal Dayanışma için Psikologlar Derneği (TODAP), Türk Psikoloji Öğrencileri Çalışma Grubu (TPÖÇG), Sosyoloji Mezunları Derneği (SOMDER), Ruh Sağlığında İnsan Hakları Girişimi Derneği (RUSİHAK), Psikoloji Öğrencileri Meslek Yasası Platformu (PÖMYAP) ve Psikolojik Danışmanlar Derneği (PD-DER) 2015 yılında yaptığı ortak açıklamayla “onarım terapisini” uygulamayı ve yaygınlaştıran kitapları şu metinle kınamıştı:
“Üzülerek görmekteyiz ki ülkemizde, eşcinselliği, biseksüelliği ve trans varoluşları “hastalık”, “anormallik” veya “sapkınlık” olarak niteleyen ve eşcinsel-biseksüel-trans bireylerin sözde “tedavilerine” yönelik tekniklerin yazıldığı bilimsel veya mesleki açıdan etik olmayan kitaplar yayımlanmakta ve bu kitaplar çeşitli kitabevlerinde satılmaktadır. Oysa bu durum açık bir şekilde, insan haklarının ve bunun yanı sıra bilimsel/ mesleki standartların ciddi ihlali anlamına gelmektedir.”
“Türkiye’de en temel haklar açısından bile yasal olarak hiçbir koruma mekanizmasına sahip olmayan LGBTİ bireylerin karşılaştığı ayrımcılık ve şiddetin düzeyi göz önüne alındığında, bu tür homofobik/transfobik kitapların satışı ve yanlış bilgileri dolaşıma sokması ayrımcılık ve şiddet iklimini daha da beslemekte ve LGBTİ bireylerin en temel insan haklarını bir kez daha ihlal etmektedir. Ruh sağlığı alanındaki homofobik/transfobik uygulamalar ve sözde terapiler ise bizzat “uzmanlık” kisvesi altında sürdürülmekte, bu da hem toplumun LGBTİ bireylere yönelik önyargılarının pekişmesine zemin hazırlayarak mevcut ayrımcılık ve nefret söyleminin, hem de LGBTİ bireylerin kendileriyle ilgili yanlış inançlarının katbekat artmasına yol açmaktadır. Tedavi ettiğini iddia eden bu yöntemlerin kişilerde zaman zaman intihara kadar varabilen duygusal/psikolojik hasarlar bıraktığı görülmüş ve bu durum dünyadaki çeşitli sağlık örgütleri tarafından raporlarla dile getirilmiştir.”
“Herhangi bir şekilde LGBTİ bireylere yönelik önyargı ve ayrımcılık içeren ve/veya eşcinselliğe/biseksüelliğe yönelik “tedaviler” öneren kitapların basımı ve satışı derhal durdurulmalıdır, kitapevlerinde raflarda bulunan bu tür kitaplar raflardan indirilmelidir.
“Ruh sağlığı alanında “onarım terapisi” adıyla veya başka adlarla yapılan ve eşcinselliği “tedavi ettiğini” iddia eden, ayrıca trans bireylere “hasta” muamelesi yapan tüm homofobik/transfobik uygulamalar ve terapilerden vazgeçilmelidir.”
*Bu haber, Avrupa Birliği’nin maddi desteği ile hazırlanmıştır. İçerik tamamıyla KaosGL.org’un sorumluluğu altındadır ve Avrupa Birliği’nin görüşlerini yansıtmak zorunda değildir.
Etiketler: insan hakları, sağlık, siyaset, dünyadan, özel haber, beda, araştırma
